预约39元在线试听课 满意后报名

报名课程 专属福利随意领
*2470人已预约,首课体验不满意,可全额退费。
— — 报名课程可获得 — —
海量资料包
干货公开课
标准化串讲
综合能力训练
| 官网福利丨点击免费领取>> 小初高学习礼包! |
昨天西安市各区县公布了学区划分,爸爸妈妈都在询问关于公民办可以不可以同时登记的问题。
小智老师整理了家长的高频问题,咨询了各区域的教育局,回答如下:
1.问:报名了民办学校,可不可以同时去公办登记?
答:
①新城教育局:公办、民办可以同时登记。
②碑林区教育局:可以同时登记,不影响。
③灞桥区教育局:可以登记。公办登记在6月19日-22日登记。
④未央区教育局:可以。公办登记在6月4日-8日登记。
④长安区教育局:可以登记。
其他教育局在发文之前电话是忙线状态,珍珍老师也会一直跟进。
2.问:户籍有对应的中学,但是学籍有对应的中学,想去上学籍直升的学校,可以吗?
答:询问对口学校,看学校是否接受!
3.学籍和户籍不在同一个区域,初中是以哪个对口学校为准?
1、雁塔区、新城区、灞桥区三区,学籍在本区,但户籍不在。孩子需回原户籍所在区念初中。学籍不能直升。
2、碑林区:学籍在碑林,但户籍不在。孩子所在小学会推荐碑林区初中,如果接受推荐,即可就读碑林区初中。
3、莲湖区:学籍在莲湖,但户籍不在。孩子可以不回户籍所在地,由莲湖区教育局推荐就读莲湖区初中。
4、未央区:暂未答复!
小智老师整理了目前已经出了的几个区的招生细则,分别是:雁塔区、未央区、沣东新城、莲湖区和长安区。爸爸妈妈一起来看吧!
雁塔区
1.本区户籍新生入学:
在我区小学就读的雁塔区户籍学员,以户口薄、《孩子学籍档案》和《西安市小学学员登记表》为依据,由区教育局分配至学区中学;未在我区小学就读雁塔区户籍学员,需要回本区就读初中的小学学员,持户口薄、《小学学员登记表》、《学籍信息登记表》和小学毕业相关资料,于6月25日前到区教育局联系,由区教育局安排对口初中入学,此项工作于7月3日前完成。各校接到区教育局分配名单和《西安市小学学员登记表》之后,按时向孩子发放《义务教育入学通知书》。
特殊问题
②挂户、空户、假户口等非正常户籍
A.挂户:全家户口薄应是父母和孩子在同一户籍上并实际居住的户籍证明。如孩子户籍和户主是非直系亲属关系或孩子单独立户的户籍,不作为就近入学的依据。
B.空户:适龄儿童的户籍落户在实际并不存在的地址上。
C.假户口:适龄儿童的户籍在假户口薄或其他非正常户籍证明上。
以上B、C情况,请家长尽快将孩子户口转回到与法定监护人在一起的实际居住的户口所在地,到对口学校登记。
③因城区拆迁改造过渡造成人户分离的雁塔户籍适龄儿童、少年,家长(或监护人)持入学申请、拆迁办证明、暂住地证明、租房合同及房主房产证明(房产证或购房合同或土地证明复印件),由区教育局统筹安排。
④高校举办的义务教育学校,在安排好职工子女入学的同时,还要解决好父母因无立户能力而未分户、孩子报生在此从未转过户口的祖孙三代同居一室的适龄儿童少年入学问题。
2.集体户落户人员适龄子女入学
⑴适龄儿童、少年户籍随父母在雁塔区集体户上,由家长持相关证件到登记点进行登记。
⑵在雁塔区居住的陕西省人才交流服务中心、西安市人才服务中心集体户落户人员适龄子女入学,由雁塔区教育局统筹安排。
3.非本区户籍新生入学
⑴凡符合我市义务教育阶段政策规定准入条件的适龄儿童、少年,由孩子家长或其法定监护人,按规定时间和要求到区教育局办理入学事宜。
⑵进城务工人员随迁子女入学工作坚持“以流入地为主相对就近入学,以公办学校为主免试入学”的原则,实施以居住证为主要依据的“四证审核”制度,由进城务工人员持“四证”先到居住地周边学校办理登记入学手续,周边学校学位已满而无法容纳者,小学于6月19日-6月26日(节假日除外)、初中于7月6日—7月13日(节假日除外)到指定登记点进行登记,区教育局将按照相对就近原则根据全区空余学位情况统筹安排。
①进城务工人员是指非我市户籍并取得西安市居住证的务工人员;周至县、蓝田县、鄠邑区户籍到主城区合法稳定居住务工的人员。
新城区、碑林区、莲湖区、灞桥区、未央区、雁塔区、阎良区、临潼区、长安区、高陵区和沣东新城、国际港务区户籍的交叉务工人员,其适龄儿童、少年在户籍所在地按学区登记入学。
②“四证”具体内容:
A.居住证明:随迁子女父母双方的西安市居住证或在我区合法稳定居住的证明。
a.非西安市户籍务工人员随迁子女:租房户提供随迁子女父母双方在我区居住的居住证、有效租房合同、现租住地物业(或社区或村委会)的居住证明;购房户需提供父母双方在我区居住的居住证、父母一方的房产证或购房合同、现居住地物业或社区的居住证明。
b.周至县、蓝田县和鄠邑区户籍的随迁子女:租房户提供随迁子女父母双方在我区居住的有效租房合同、现租住地物业(或社区或村委会)的居住证明;购房户需提供父母一方的房产证(或购房合同)及现居住地物业(或社区或村委会)的居住证明。
B.户籍证明:随迁子女与父母同一户籍的户籍簿及父母的身份证(复印件)。
2011年9月1日前出生的儿童,家长要提供户籍所在地县(区)教育行政部门出具的延缓入学证明和无学籍证明。
C.务工证明:随迁子女父母双方合法真实有效的劳动务工合同或工商营业执照。
D.流出证明:户籍所在地政府街道办或乡镇以上人民政府开具的在当地无监护条件的孩子流出证明。
以上材料家长需准备原件和复印件,除流出证明原件外,其他原件审验后退回,流出证明原件及其他证件复印件用于存档。
3.建立学籍
孩子学籍实行以区县为主,市教育局监管的管理办法。所有小学、初中新生入学注册后,学校将接收新生结果及时上报区教育局,经审批后,按照规范要求统一为新生建立电子学籍档案。各校要严格按照教育部《中小孩子学籍管理办法》中“一人一籍,籍随人走”的要求巩固管理,要及时在电子学籍管理系统录入孩子信息,遏制孩子无序流动。
4.雁塔户籍集体户落户人员适龄子女入学办法
根据《西安市教育局关于做好2018年义务教育入学工作的通知》(市教发[2018]51)中“集体户落户人员适龄子女,由户籍所在地区县教育局和开发区教育主管部门根据学位情况相对就近,统筹安排入学”精神,现结合我区实际,特制定本办法。
一、入学对象:雁塔区户籍集体户落户人员适龄子女
二、入学办法:持相关证件在规定时间内,属于雁塔范围内集体户籍,在雁塔区下设的咨询登记点进行登记,由雁塔区教育局统筹安排;属开发区范围内集体户籍,在开发区下设的咨询登记点进行登记,由开发区教育主管部门统筹安排。
三、登记日期:6月4日—6月8日
四、登记时间:上午9:00—11:30;下午14:00—17:00
五、登记地点:
1.西安市雁塔区咨询登记点:西安航空六一八中学
地址:西安市雁塔区电子一路239号东门
咨询电话:85381962
2.西安高新技术产业开发区咨询登记点:枫叶慧智社区1楼会议室
地址:西安高新二路枫叶苑北区南门东侧
咨询电话:88855897
3.西安曲江新区咨询登记点:曲江新区城中村改造办公室
地址:西安市雁塔区雁翔路36号
咨询电话:68660246
4.西安浐灞生态区咨询登记点:西安市浐灞丝路学校
地址:西安浐灞生态区雁鸣南路与草甸路十字西南角
咨询电话:89555005
六、有关要求
1.家庭购房且已交房者,请家长尽快将其及孩子户口转到购房地址,到对口学校申请登记。
2.家庭购房无法落户者,小学提供户籍证明、房产证或购房合同或有关房屋证明等到对应登记点登记;初中提供户籍证明、房产证或购房合同或有关房屋证明、《小学学员登记表》、小学毕业相关资料等到对应登记点登记。
3.家庭未购房者(或家庭购房未交房者),实际居住地为雁塔区内的租借房,小学提供户籍证明、无房证明(或房产证或购房合同或有关房屋证明)、租房合同、房主房产证明、社区证明到对应登记点登记;初中提供户籍证明、无房证明(或房产证或购房合同或有关房屋证明)、租房合同、房主房产证明、社区证明、《小学学员登记表》、小学毕业相关资料等到对应登记点登记。
七、注意事项
1.集体户落户人员适龄子女入学报名登记不分先后顺序,家长务必安排好时间,在规定日期内按时准确注册登记。6月8日以后在雁塔区范围内集体户落户人员适龄子女,8月20日至8月22日到雁塔区教育局登记,由区教育局根据学位情况统筹安排;6月8日以后在开发区范围内集体户落户人员适龄子女,具体情况咨询开发区教育主管部门。
2.家长所提供所有信息均须真实有效,凡提供虚假内容或使用虚假证件,取消在我区的入学资格。
3.凡因证件不全及审核未通过者,不予登记。
未央区
一.本区户籍新生入学
1.初中:在我区小学就读的未央户籍学员由毕业学校依据户口簿和《学员登记表》直接在对应初中办理入学;未在我区小学就读且具有我区户籍,需回本区就读初中的小学学员,持户口簿、《学员登记表》和小学毕业相关资料到户籍所在地学区对应初中登记。
2. 未央区改造、拆迁过渡居民子女入学 原就学学区学校因城区改造拆除的拆迁村民的适龄儿童、少年入学持三证(户口簿、租房合同、街道办事处开具的拆迁证明)到现居住地对应学区学校登记入学,就学学区学校未拆除的在原学区学校就学。
拆迁已入住安置地,家长须持房屋拆迁协议到安置地对口学校登记;拆迁安置房未交付使用,家庭临时租住的,家长须持房屋拆迁协议、租房合同、社区证明到租房地对口学校登记。
二. 非本区户籍新生入学
凡符合我区义务教育学段政策准入条件的适龄儿童、少年,由孩子家长或其法定监护人,按规定时间和要求,持相关证件和证明到居住地对应学区学校办理登记手续,由居住地对应学区学校根据招生程序办理入学手续。
凡不符合义务教育学段政策规定准入条件的适龄儿童、少年,应返回户籍所在地办理入学手续。
三. 进城务工人员随迁子女入学
进城务工人员:是指非我市户籍并取得西安市居住证的务工人员;周至县、蓝田县、鄠邑区户籍到我区合法稳定居住务工的人员。
新城区、碑林区、莲湖区、灞桥区、未央区、雁塔区、阎良区、临潼区、长安区、高陵区和沣东新城户籍的交叉务工人员,其子女在原户籍所在地按学区登记入学。
小学: 严格按照《陕西省实施〈中华人民共和国义务教育法〉办法》规定要求,按照“相对就近、学校登记、四证审核、校区统筹”的原则安排入学。
1.“四证”具体内容:
⑴户籍证明:随迁子女与父母同一户籍的原籍户籍证明及父母的身份证(复印件)。
2018年新生入学的适龄儿童是指2011年9月1日—2012年8月31日出生的儿童。如果是2011年9月1日前出生的儿童,为了确保学籍的正常建立入库,请家长提供户籍所在地县(区)教育行政部门出具的无学籍证明,凡提供虚假学籍证明的一律退回原籍就学。
⑵居住证明:随迁子女父母双方在本区的居住证或在本区居住的证明。
①非本市户籍的务工人员随迁子女需提供父母双方在本区公安部门办理的有效居住证。
②本市户籍(周至县、鄠邑区和蓝田县)的随迁子女需提供的居住证明材料有:租房户提供随迁子女父母双方(或一方)于2018年6月 30 日前签订的连续半年以上在我区居住的有效租房合同;购房户需提供父母一方的房产证或购房合同。
⑶务工证明:随迁子女父母双方劳动务工合同或个体营业执照等务工的相关证明材料。
⑷流出证明:由户籍所在地乡镇人民政府或街道办事处出具的在当地没有监护条件的孩子流出证明(内容格式参照附件1)。
凡在户籍所在地有监护条件的进城务工人员子女,应在户籍所在地接受义务教育。
以上材料如未特别注明,家长需同时准备原件和复印件,原件经审核后退回,复印件用于存档。
初中 : 凡在我区小学就读的进城务工人员子女无需“四证”信息登记,由毕业学校持相关证件直接到对应中学办理入学手续。对应中学因学位饱和无法接收的,由教育局相对就近统筹调配。
2. 特殊群体子女入学。
①陕西省、西安市人才交流中心集体户适龄儿童在居住地按学区划分范围入学。已购房的提供房产证或购房合同;未购房的租房合同、租住地社区或物业开具的居住证明到居住地对口学校登记。
②适龄儿童户籍随父母在单位集体户上,家庭未购房,实际居住地为学区内的租借房,家长持租房合同、社区证明到居住地对口学校申请登记。
③租住政府保障性住房的家庭子女入学,家长持廉租房、公租房等协议到实际居住地对口学校申请登记。
④我区引进的高层次人才适龄子女,按照《西安市高层次人才子女就学实施办法》执行。非中国国籍孩子,需在我区就读义务教育学校,按照《西安市教育局关于做好2018年外籍人员适龄子女入学工作的通知》办理。
⑤对于现役军人子女,将工作单位和居住地列入学区选择范围。
⑥依法保障辖区内残疾儿童、孤儿接受义务教育。对能够在普通中小学就读的,要依法保障就近入学,方便随班就读,推进融合教育;不能随班就读的要进入特殊教育学校或实施送教上门,确保其接受义务教育。
3.其它问题。
①购房:按照义务段教育相关法律条文的规定,户籍是适龄儿童免试就近入学的基本条件,适龄儿童父母在我区购房但未落户籍,购房不作为就近入学的依据。
②挂户:全家户口薄应是父母和孩子在同一户籍上并实际居住的户籍证明。如孩子户籍和户主是非直系亲属关系或孩子单独立户的户籍,不作为就近入学的依据。
③空户:适龄儿童的户籍落户在实际并不存在的地址上,不予安排。
④假户口:适龄儿童的户籍在假户口薄或其他非正常户籍证明上,不予安排。
建议③④情况,请家长尽快将孩子户口转回到与法定监护人在一起的实际户口所在地,到对口学校登记。
7. 两区交界处由历史沿袭形成的生源交叉地带的适龄儿童、少年入学,继续按历史惯例就近入学。
四.新生入学程序
初中七年级:
①初中招生计划数大于或等于学区小学学员总数的,由毕业小学直接和对口初中对接办理入学手续。
②初中招生计划数小于学区小学学员总数的,招生程序与小学的录取步骤相同。
③在区外就读小学的未央户籍孩子,返回本区就读初中的,家长持相关材料于6月4-8日到学区对应初中学校登记信息。未在未央小学就读的进城务工人员子女上初中,6月11-15日持“四证”和小学毕业相关材料到居住证所在学区初中进行信息登记。
3.补登
户口迁入但未按时登记的适龄儿童于8月28日在教育局指定地点登记。
4.建立学籍
严格按照教育部《中小孩子学籍管理办法》中“一人一籍,籍随人走,终身不变”的规定要求实施管理,确保每一位入学的适龄儿童、少年人籍一致。
沣东新城
一、招生时间安排
1、学校公示时间:5月28日各义务段学校(含民办)将招生时间、招生办法、招生步骤、负责人、咨询电话等招生情况公示于本校门口。
2、学校登记时间:
★沣东新城户籍登记时间(含集体户):6月4日至6月8日
★沣东新城以外户籍登记时间:6月11日至15日
★新政落户适龄子女补登时间:户口迁入但未在登记时间以内登记的适龄儿童、少年于8月28日在教育局指定学校进行登记。
3、发放入学通知书:7月15日前各中小学发放《义务教育入学通知书》。
4、教育局拟分流时间:7月15日前对各学校已经登记但未录取的孩子,教育局将根据全区的空余学位情况进行统筹安排,并由接收学校通知家长。
5、办理流出证明:7月16日前孩子持民办初中录取通知书到为其提供义务段教育学位的中学办理流出就学证明。
二、招生办法及要求
凡符合以下新生入学规定的孩子,按规定登记入学;凡不符合以下新生入学规定的孩子,应返回其户籍所在地办理登记入学。
1、本区户籍新生入学
小学:凡年满6周岁、2012年8月31日(含)以前出生的适龄儿童,依据户口簿和儿童《预防接种证》到学区对应学校登记入学。
初中:持户口簿、《孩子学籍档案》和《学员登记表》登记入学。在区外就读小学的沣东新城户籍孩子,返回我区就读初中的小学学员,需持户口簿、《学员登记表》、素质教育报告单和小学毕业相关资料,到户籍所在地学区对应初中登记入学。
2、沣东新城城区改造、拆迁过渡居民子女新生入学
沣东新城辖区内因城区改造拆除的拆迁居民的适龄儿童、少年,在其监护人带领下,持以下相关证明材料:户口簿、居住地居委会或村委会出具的居住证明及相关材料、街道办事处开具的拆迁证明材料等,在实际居住地所在学校登记入学。
3、新落户人口适龄子女入学
户籍新政落户人员适龄儿童、少年,家长持户口薄和居住证明到户籍所在地学区对口中小学登记。已购房的提供房产证或购房合同;未购房的提供无房证明、租房合同、租住地社区或物业开具的居住证明。对口学校学位不足由教育局根据其他学校学位空余情况和落户人员实际居住地,按照相对就近原则统筹安排入学。
4、非本区户籍新生入学
(1)凡符合我市义务教育学段政策规定准入条件的适龄儿童、少年(见附件3),由孩子家长或其法定监护人,按规定时间和要求,持相关材料及证明到居住地学校申请登记。
(2)陕西省人才交流服务中心、西安市人才交流中心集体户代管户主子女入学,家长持户籍卡等相关材料到居住地对口学校申请登记。
(3)租住政府保障性住房的家庭子女入学,家长持廉租房、公租房等协议到实际居住地对口学校申请登记。
5、进城务工人员随迁子女入学
进城务工人员随迁子女入学工作坚持“以流入地政府为主,以全日制公办学校为主”免试入学的原则,实施以居住证为主的“四证审核”制度,按照“学校登记、四证审核、校区统筹”的办法安排入学。
★进城务工人员是指:非我市户籍并在我市合法稳定居住务工的人员;周至县、蓝田县、鄠邑区户籍到主城区合法稳定居住务工的人员。
★★“四证”具体内容:
(1)居住证明:随迁子女父母双方在沣东新城辖区内的居住证或本区合法稳定居住的证明。
①非西安市户籍务工人员提供沣东新城辖区居住证及相关材料。
②周至县、蓝田县、鄠邑区户籍进城务工人员提供由社区办理的我区居住证明及相关材料。●买房:提供房屋产权所有人为其父或母的房产证或购房合同;●租房:提供随迁子女父母双方在我区居住的有效租房合同。
(2)户籍证明:随迁子女与父母同一户籍的户籍簿及父母的身份证。
(3)务工证明:随迁子女父母双方合法真实有效的劳动务工合同和工商营业执照(只提供复印件)等相关材料。
(4)流出证明:户籍所在地政府街道办或乡镇以上人民政府开具的在当地无监护条件的孩子流出证明。(样表见附件4)
凡在户籍所在地有监护条件的进城务工人员子女,应在户籍所在地接受义务教育。
以上材料,家长需同时准备原件和复印件,原件经审核后退回,复印件用于存档不予退回。
★★★随迁子女四证审核办法:
(1)根据市教育局的安排,我区今年继续为义务教育小学入学随迁子女服务系统试点区县,进城务工人员随迁子女的四证审核采取“网上证件审验”与“到居住地学区所在学校资格审核”相结合的方式进行。
(2)随迁子女父母(或法定监护人)登陆2018年沣东新城义务教育小学入学随迁子女服务系统(www.xaywjy.com)进行网上证件登记审验。时间是5月29日至6月8日。
(3)随迁子女父母收到证件审验通知短信后,带领子女持“四证”到居住地学区所在学校审验点进行资格审核和信息登记,时间是6月11日至6月15日。随迁子女父母在网上登记审验未收到短信通知的,也应在此时间段带领子女持“四证”到居住地学区所在学校审验点进行资格审核和信息登记。
6、咸阳市秦都区沣东街办入学工作,继续按照秦都区义务教育入学相关政策执行。
新城区、碑林区、莲湖区、灞桥区、未央区、雁塔区、阎良区、临潼区、长安区、高陵区和沣东新城、国际港务区户籍的交叉务工人员其子女在原户籍所在地按学区登记入学。
三、特殊情况适龄儿童、少年入学
1、解决好下列情况适龄儿童、少年入学:一是对适龄残疾儿童、少年,要分别提出教育安置意见,落实“一人一案”。对能够在普通中小学就读的,要依法保障就近方便随班就读,推进融合教育;对于学习和生活上需要特别支持、不能接受普通教育的,要安置到特殊教育学校入学;对于需专人护理、不能到校就读的,要采取送教上门等方式,确保其接受义务教育。二是妥善安排辖区内现役军人子女接受义务教育,在学区划分时将现役军人工作单位和居住地列入学区选择范围。三是积极做好公安英烈和因公牺牲、伤残公安民警子女入学工作。四是切实保障孤儿、建档立卡贫困户适龄子女入学,关心其生活和学习。五是重视留守儿童就学,寄宿制学校要优先安排留守儿童住宿。
2.高层次人才适龄子女在我区就读义务教育,按照《西安市高层次人才就学实施办法》执行。
3、非中国国籍孩子在我区就读义务教育,按照《西安市教育局关于做好2018年外籍人员适龄子女入学工作的通知》办理。
四、以下情况不作为就近入学的依据
1、购房:按照义务段教育相关法律条文的规定,常住户籍是适龄儿童、少年免试就近入学的基本条件。适龄儿童、少年父母在我区购房但未落户籍的,购房不作为就近入学的依据。
2、空户:适龄儿童、少年的户籍落在实际并不存在的地址上。(请家长尽快将转到与法定监护人在一起的实际居住的户口所在地,到对口学校进行登记。如实在转不走由教育局统筹安排。)
3、挂户:适龄儿童、少年的户籍和户主是非直系亲属关系或孩子单独立户的户籍。(请家长尽快将转到与法定监护人在一起的实际居住的户口所在地,到对口学校进行登记。如实在转不走由教育局统筹安排。)
提供虚假信息、证明、证件和有其他弄虚作假行为的,将不予办理登记入学。
莲湖区
一.本区县户籍新生入学。
小学:凡年满6周岁,2012年8月31日(含)以前出生的适龄儿童,依据户口簿和儿童《预防接种证》登记入学。
初中:持户口簿、《孩子学籍档案》和《学员登记表》登记入学;未在户籍所在学区小学就读的孩子,如申请升入户籍所在学区初中,持户口簿、《学员登记表》和小学毕业相关资料,由区县教育局统一受理、审核,根据学区划分并结合区域内初中学校容纳孩子情况统筹安排就学。
二.非本区县户籍新生入学。
1.凡符合我市义务教育阶段政策规定准入条件的适龄儿童、少年,由孩子家长或其法定监护人,按规定时间和要求到居住地区县教育局指定地点办理入学事宜。
2.进城务工人员随迁子女入学工作坚持“以流入地政府为主,以全日制公办学校为主”的原则,实施以居住证为主要依据的“四证审核”制度,由各区县教育局协调派位,确保符合条件的孩子应入尽入。
(1)进城务工人员是指非我市户籍并取得西安市居住证的务工人员;周至县、蓝田县、鄠邑区户籍到主城区合法稳定居住务工的人员。
(2)进城务工人员随迁子女由其父母或法定监护人持“四证”到区县教育局指定单位登记,由区县教育局审核后统筹安排。
新城区、碑林区、莲湖区、灞桥区、未央区、雁塔区、阎良区、临潼区、长安区、高陵区和沣东新城、国际港务区户籍的交叉务工人员,其适龄儿童、少年在户籍所在地按学区登记入学。
(3)“四证”具体内容。
居住证明:随迁子女父母双方的西安市居住证或在我市合法稳定居住的证明。其中,非我市户籍务工人员提供西安市居住证及相关材料;周至县、蓝田县、鄠邑区户籍进城务工人员提供由社区办理的我市居住证明及相关材料。
户籍证明:随迁子女与父母同一户籍的户籍簿及父母的身份证(复印件)。
务工证明:随迁子女父母双方合法真实有效的劳动务工合同或工商营业执照等相关材料。
流出证明:户籍所在地政府街道办或乡镇以上人民政府开具的在当地无监护条件的孩子流出证明。
(4)随迁子女入学的办理时间、地点、程序和办法由各区县教育局确定。公办学校资源不足的,区县教育局可统筹安排进入接受政府委托的民办学校就读。
3.解决好下列情况适龄儿童、少年入学:
一是对适龄残疾儿童、少年,要分别提出教育安置意见,落实“一人一案”。对能够在普通中小学就读的,要依法保障就近方便随班就读,推进融合教育;对于学习和生活上需要特别支持、不能接受普通教育的,要安置到特殊教育学校入学;对于需专人护理、不能到校就读的,要采取送教上门等方式,确保其接受义务教育。二是妥善安排辖区内现役军人子女接受义务教育,在学区划分时将现役军人工作单位和居住地列入学区选择范围。三是积极做好公安英烈和因公牺牲、伤残公安民警子女入学工作。四是切实保障孤儿、建档立卡贫困户适龄子女入学,关心其生活和学习。五是重视留守儿童就学,寄宿制学校要优先安排留守儿童住宿。
4.做好入学相关管理工作,保障不同群体有序入学。一是区县政府和开发区管委会按照划定的学区服务范围,共同做好区域内适龄儿童、少年登记入学工作。二是高等学校附属义务教育学校以及省属、市属义务教育学校入学纳入所在地区县教育局入学工作统一管理。三是陕西省人才交流服务中心、西安市人才服务中心集体户落户人员适龄子女入学,由居住地区县教育局统筹安排。四是集体户落户人员适龄子女,由户籍所在地区县教育局和开发区教育主管部门根据学位情况相对就近,统筹安排入学。五是廉租房(合同期内)承租人适龄子女入学,由居住地区县教育局统筹安排。六是公共租赁住房(合同期内)承租人适龄子女入学,由居住地区县教育局按政策分类统筹安排。
5.新落户人口子女与原户籍人口子女享受同等待遇,参照《西安市2018年新落户人口适龄子女就学实施办法》执行。我市引进的高层次人才适龄子女,按照《西安市高层次人才子女就学实施办法》执行。西咸新区户籍适龄儿童、少年,仍按属地管理原则,由西安和咸阳两市分别负责原行政区域的义务教育学校入学工作。非中国国籍孩子,需在我市就读义务教育学校,按照《西安市教育局关于做好2018年外籍人员适龄子女入学工作的通知》办理。
长安区
一.长安区户籍适龄少年入学
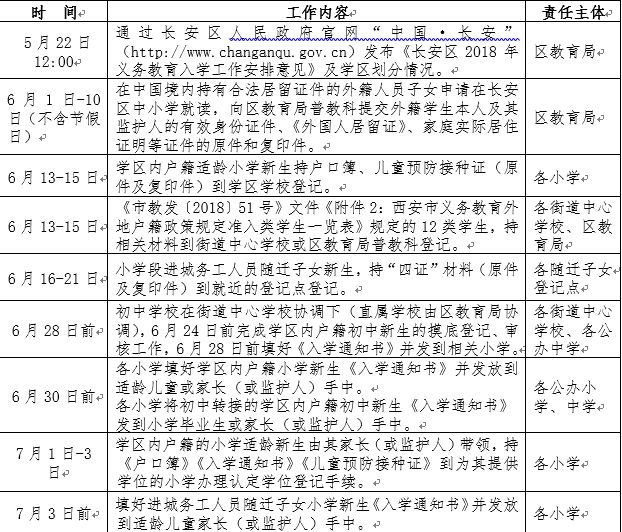
具有长安区户籍的小学学员,坚持“在户籍所在地学区初中免试入学”原则(学区划分见附件2)。在学区小学就读的长安户籍小学学员,直接由毕业小学于6月30日前将初中《入学通知书》发放到孩子或监护人手中。
在学区外小学就读毕业、需回户籍地学区初中入学的长安户籍孩子,持户口簿和毕业小学发放的小学学员《学籍卡》,于7月15日至16日到户口所在地的学区初中登记入学。
二.外地户籍政策规定准入类孩子
“四证材料”即:
一是随迁子女父母双方的西安市居住证或在西安市合法稳定居住的证明。其中,非西安市户籍务工人员提供西安市居住证及相关材料;周至县、蓝田县、鄠邑区户籍进城务工人员提供由社区办理的西安市居住证明及相关材料。
二是全家户口簿和监护人身份证原件及复印件。
三是随迁子女父母双方在长安务工的就业证明。
四是户籍所在地政府街道办或乡镇以上人民政府开具的在当地无监护条件的孩子流出证明。
2.韦曲、郭杜街道进城务工人员随迁子女入学登记点
各街道中心学校统筹做好街道范围内进城务工人员随迁子女入学登记工作。
为方便韦曲、郭杜街道内进城务工人员随迁子女办理入学登记,韦曲、郭杜街道设多个登记点,请就近咨询办理。登记点仅负责登记信息,孩子入学由街道中心学校、区教育局统筹研究后分流派位。
一、韦曲街道设5个登记点:
韦曲街道中心学校、实验小学、塔坡小学、何家营小学、侯家湾小学。
二、郭杜街道设15个登记点:
郭杜中心学校、第五桥小学、大居安小学、香积寺小学、长里小学、乳庄小学、邓店小学、仁村小学、张康小学、祝村小学、三张小学、羊塬坊小学、杜回小学、周家庄小学、前锋小学。
3.进城务工人员随迁子女入学
进城务工人员随迁子女(定义见上文说明)小学毕业后,申请到长安区公办初中入学的,持小学学员《学籍卡》、“四证”材料原件及复印件,于7月17-18日到居住地就近的公办初中申请学位(申请在韦曲街道公办初中就读的进城务工人员随迁子女,于7月17-18日统一到韦曲街道中心学校进行登记、分流)。
西安市长安区(含开发区)
2018年义务教育入学工作日程安排
标签: 2018小学升初中政策
保存 |
打印 |
关闭